当前位置:首页 新闻资讯注意!船公司发布锂电池货物订舱指南!因错报瞒报等引起额外费用发货人自行承担

注意!船公司发布锂电池货物订舱指南!因错报瞒报等引起额外费用发货人自行承担

发布时间:2023-05-12 16:42:23人气:1117

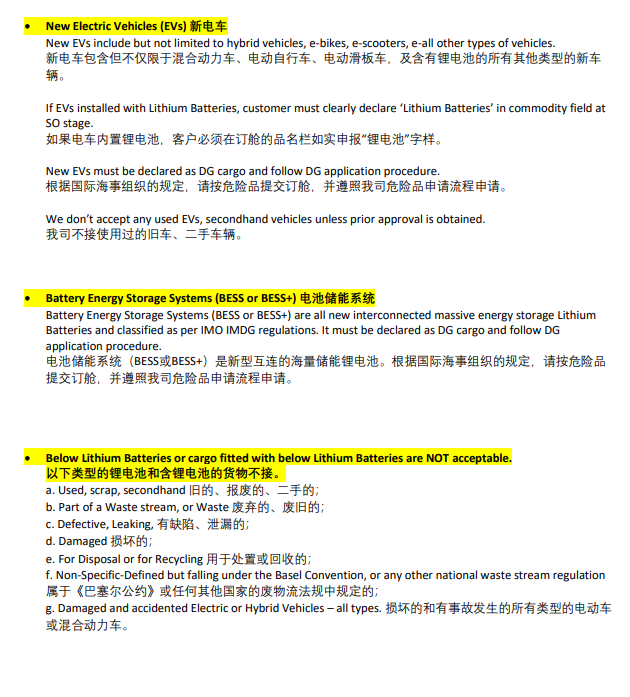
510日,MSC地中海航运发布:锂电池货物订舱指南。

对于锂电池及含锂电池的货物,如内置锂电池的车辆、含锂电池的电子产品等,请参照如下指南订舱。

如果订舱阶段,客户没有在品名栏位正确地申报锂电池,我司将认为货物不含锂电池,也不会遵照锂电池相关流程进行审核。所有因错误申报、瞒报、谎报引起的责任、风险及额外费用均由发货人自行承担。

版权所有 连云港大元国际物流有限公司 © 2020 ALL RIGHT RESERVED ICP:苏ICP备19051641号-1  技术支持:百姓网络